Published:2009/7/1 20:25:00 Author:May | From:SeekIC

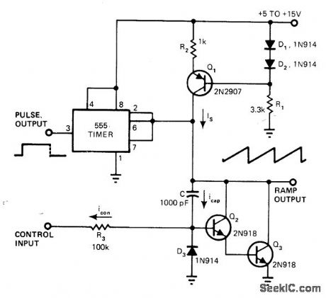
Circuit gives choice of Linear sawtooth and constant pulse-width outputs over frequency range from DC to 50 kHz. Output frequency and pulse repetition rate vary linearly with control current. Applications include audio synthesizers, variable time bases, and current-to-frequency converters.-S. Wetenkamp, Minor Changes Turn VCO into Voltage-Controlled One-Shot, EDN Magazine, March S, 1978, p 67-69.
Reprinted Url Of This Article:
http://www.seekic.com/circuit_diagram/Basic_Circuit/VOLTAGE_CONTROLLED_MONO_1.html
Print this Page | Comments | Reading(3)
Code: