Published:2009/6/30 21:11:00 Author:May | From:SeekIC

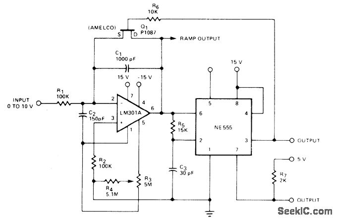
Input voltage range of 0 to -10 VDC is converted by opamp and timer to proportional frequency with good linearity. Circuitis TTL-compatible, Accuracy is 0.2%.— Signetics Analog Data Manual, Signetics, Sunnyvale, CA, 1977, p 727-729.
Reprinted Url Of This Article:
http://www.seekic.com/circuit_diagram/Basic_Circuit/VOLTAGE_TO_FREQUENCY.html
Print this Page | Comments | Reading(3)
Code: