Published:2009/7/7 4:31:00 Author:May | From:SeekIC

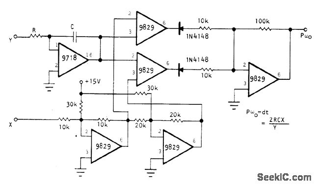
Optical Electronics 9829 opamps are used as fast comparators and 9718 FET opamp as fast integrator to give high precision at high speed for converting analog voltage to pulse duration for such applications as A/D conversion, delta code generation, motor speed control, and pulse-duration modulation. Output pulse durations can be as short as 1 μs. Conversion linearity is better than 0.1%. Minimum pulse duration is 100 ns, and maximum dynamic range is 40 dB. Reference voltages are determined by×input; if×is 3 V, reference voltages differ by 6 V. Two 9829 opamps present reference voltages to two com-parator opamps. Fifth 9829 sums comparator outputs and gives positive output.- Voltage to Pulse Width Converter, Optical Electronics, Tucson,AZ, Application Tip 10230.
Reprinted Url Of This Article:
http://www.seekic.com/circuit_diagram/Basic_Circuit/VOLTAGE_TO_PULSE_DURATION.html
Print this Page | Comments | Reading(3)
Code: