Published:2009/6/30 21:16:00 Author:May | From:SeekIC

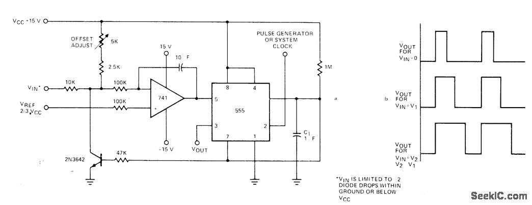
Opamp and timer together convert input voltage level to width of output pulsewith accuracy better than 1%. Output is at same frequency as input.— Signetics Analog Data Manual, Signetics Sunnyvale, CA, 1977, p 726-727.
Reprinted Url Of This Article:
http://www.seekic.com/circuit_diagram/Basic_Circuit/VOLTAGE_TO_PULSE_WIDTH.html
Print this Page | Comments | Reading(3)
Code: