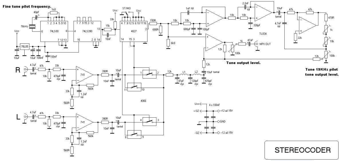
Published:2013/2/19 20:38:00 Author:muriel | Keyword: Veronica Stereo Encoder | From:SeekIC

Reprinted Url Of This Article:
http://www.seekic.com/circuit_diagram/Basic_Circuit/Veronica_Stereo_Encoder.html
Print this Page | Comments | Reading(3)
Code: