Published:2013/3/6 3:20:00 Author:Ecco | Keyword: 12 Volt, Wind Generator, Regulator | From:SeekIC

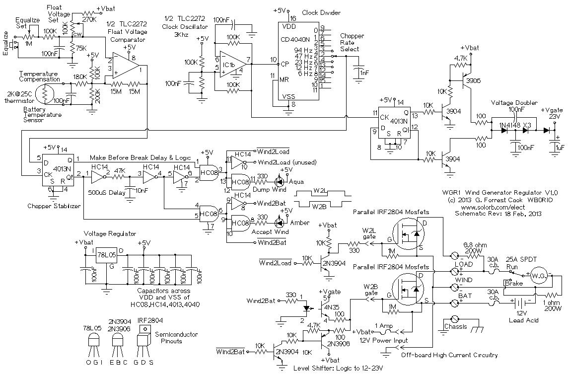
The WGR1 circuit is used to regulate the charging of a lead acid battery system from a DC-output wind generator. It consumes minimal power when idle and efficiently delivers charging power to the battery when the wind generator is up to speed. Excess charging power is diverted to a large dump resistor, the heat produced can be used to keep the battery warm when used in cold climates. The WGR1 circuit is designed to operate in conjuntion with a photovoltaic (solar) charge controller such as my SCC3 design.
The WGR1 circuit features make-before-break switching. This ensures that the current from the wind generator is either going to the battery, to the load, or very briefly to both during switching times. By managing the switching this way, high voltage transients are minimized, protecting the MOSFET transistors. The make-before-break switching also guarantees that there will always be a load on the wind generator. Unloaded wind generators tend to spin out of control and may even self-destruct.
This project came about after my 400W Southwest Windpower air-X wind generator was exposed to winds in excess of 120Mph (above the unit's maximum rated wind speed), causing the internal control electronics to burn out. The air-X internal regulator was replaced with a set of six high-current diodes wired in a standard 3-phase bridge rectifier configuration. The resulting pulsating DC voltage is fed to this circuit via some heavy-duty wiring.
Reprinted Url Of This Article:
http://www.seekic.com/circuit_diagram/Basic_Circuit/WGR1___12_Volt_Wind_Generator_Regulator.html
Print this Page | Comments | Reading(3)
Code: