Published:2009/7/7 20:22:00 Author:May | From:SeekIC

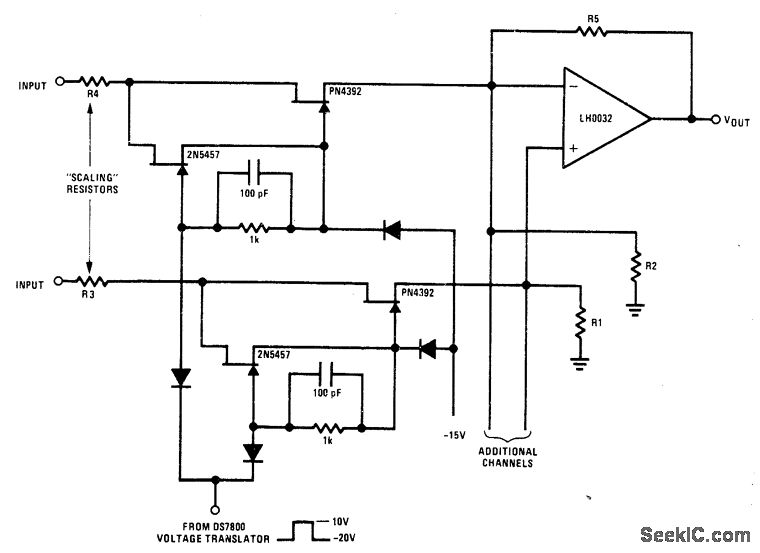
Circuit design using PN4392 FET switches driven by 2N5457 general-purpose FETs allows handling of high-frequency signals at toggle rates up to 1 MHz for multiplexing to any desired number of channels,- FET Databook, Nation Semiconductor, Santa Clara,CA,1977,p 6-26-6-36.
Reprinted Url Of This Article:
http://www.seekic.com/circuit_diagram/Basic_Circuit/WIDEBAND_DIFFERENTIAL_INPUT.html
Print this Page | Comments | Reading(3)
Code: