Published:2009/7/6 1:03:00 Author:May | From:SeekIC

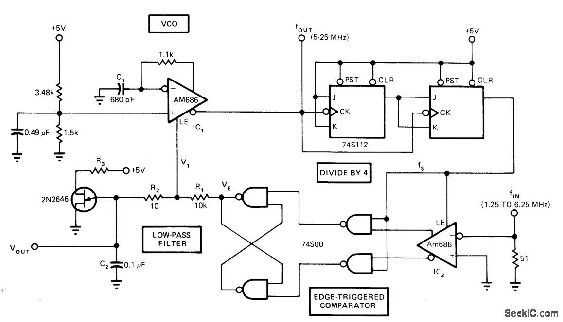
Fast wide-band phase-locked loop uses one Am686latch-ing comparator as voltage-controlled oscillator, while other is coupled with TTL latch to produce edge-triggered comparator. VCO and comparator combined with low-pass filter R1-R2-C2 form PLL When locking fails, UJT causes VOUT to scan, repetitively sweeping all frequencies in VCO range until lock is restored,Capture and locking ranges are both equal at ±60% for 5 MHz input.-M. C. Hahn, PLL’s Capture Range Equals Its Locking Range, EDN Magazine, Sept. 20, 1977, p 117 and 119-120.
Reprinted Url Of This Article:
http://www.seekic.com/circuit_diagram/Basic_Circuit/WIDE_CAPTURE_RANGE_FOR_PLL.html
Print this Page | Comments | Reading(3)
Code: