Published:2009/7/16 11:26:00 Author:Jessie | From:SeekIC

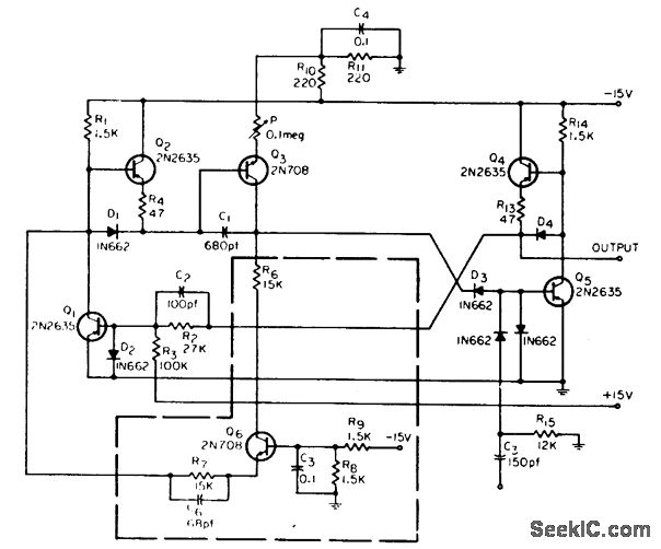
Adding one transistor(Q6)to linear one-shot increases frequency range 150 times.-G. Marosi, Wide Range Monostable Multivibrator, EEE, 13:9, p 76.
Reprinted Url Of This Article:
http://www.seekic.com/circuit_diagram/Basic_Circuit/WIDE_RANGE_MONO.html
Print this Page | Comments | Reading(3)
Code: