Published:2012/9/13 20:53:00 Author:Ecco | Keyword: Water Softener | From:SeekIC

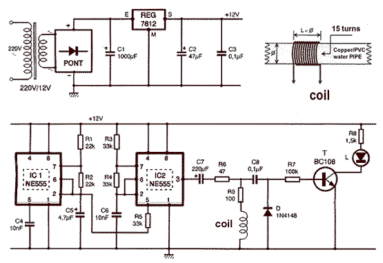
That circuit is based at a technique to remove or neutralize the salt in water, and protect the pipes at home as well as the washing machines or our selves from salt. Its called water softener and its automated circuit using two 555 timers.
Source: NEXT.GR
Reprinted Url Of This Article:
http://www.seekic.com/circuit_diagram/Basic_Circuit/Water_Softener_Circuit.html
Print this Page | Comments | Reading(3)
Code: