Published:2013/10/14 20:02:00 Author:lynne | Keyword: Wide Frequency Range 555 VCO | From:SeekIC


The 555 frequency can be varied via adjusting the voltage at pin 5. However, the range and linearity of frequency adjustment is very limited. This is a way to greatly improve performance using the inverted 555 timer circuit that was previously posted.
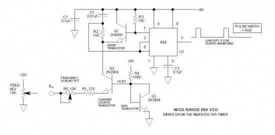
555 VCO Schematic
Current source
Q2 is connected in the common base configuration. In this mode of operation, the collector current is a function of emitter current regardless of the collector voltage. In this way, it can perform a linear charge function upon C1. The emitter must be driven from a negative supply voltage. Frequency is scaled to 10V = 10kHZ via R5. Frequency range in this set-up is 180 to 10kHZ.
Bias transistor
Q3 is wired as a self-biasing transistor by connecting the base to the collector and feeding it a bias current via R4. Voltage drop is 0.6V. Originally, I had a 1N4148 diode and its voltage drop was 0.45V that added too much offset to the emitter of Q1. Ideally, the voltage drop across Q3 should equal Vbe of Q2. This is a compromise because they are matched only under the condition of Ie = (9V – 0.6V) /R4 = 84uA. The emitter current varies from about 3 to 303uA.
Lowest low end offset would occur with both transistors matched and R4 increased to 3M—in that case, the hFE @ 3uA must >100—this looks practical, but would require a different transistor selection—I did not experiment with this option.
Reprinted Url Of This Article:
http://www.seekic.com/circuit_diagram/Basic_Circuit/Wide_Frequency_Range_555_VCO.html
Print this Page | Comments | Reading(3)
Code: