Published:2009/7/7 21:54:00 Author:May | From:SeekIC


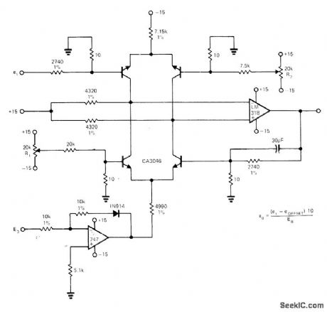
Developed for controlling amplitude of video signal from photodiode ary over 2 to 1 range. Circuit provides 3-dB band-width of 3 MHz, using CA3046 transistor array combined with LM318 opamp connected as analog divider, with half of 747 opamp sewing as current source. Article covers initial adjustments of circuit. Basic circuit may be used as full XY ÷ Z multiply/divide element with differential bipolar signals on one numerator input.-A. R. Kopp, An Analog Multiplier/Divider Circuit, EDN Magazine, May 5, 1973, p 74-75.
Reprinted Url Of This Article:
http://www.seekic.com/circuit_diagram/Basic_Circuit/XY÷Z_CIRCUIT.html
Print this Page | Comments | Reading(3)
Code: