Published:2009/7/8 23:48:00 Author:May | From:SeekIC

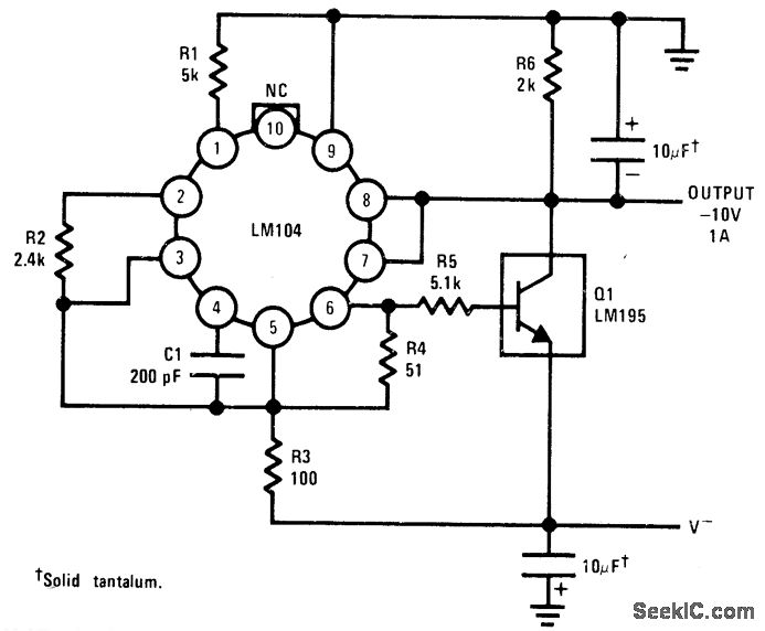
Combination of LM195 power transistor IC and standard LM104 regulator gives negative output voltage with full overload protection and better than 2-mV load regula tion Input voltage must be only 2 V greater than output voltage,-″Linear Applications,Voi,2 National Semico"ductor、Santa Clara、CA'1976、AN-110,p4-5
Reprinted Url Of This Article:
http://www.seekic.com/circuit_diagram/Basic_Circuit/_10_V_AT_1_A.html
Print this Page | Comments | Reading(3)
Code: