Published:2012/10/25 3:09:00 Author:muriel | Keyword: - 12dB , Octave, Crossover Network | From:SeekIC

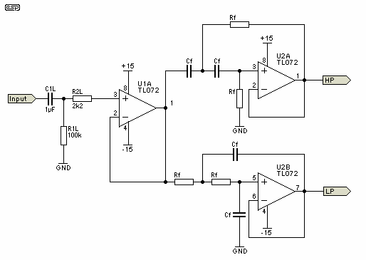
The circuit diagram of the filter section is shown in Figure 1. It is a completely conventional filter, and the component designations are the same as for the 24dB unit described in Project 09. It is designed primarily for 2-way electronically crossed over systems, such as adding a subwoofer or biamping an existing loudspeaker system.
Figure 2 shows the output buffers - again using the same component designators, but with some changes. The low pass section is inverted, since 12dB crossovers always invert the phase of one signal. If desired, the high pass section may be inverted instead - see Figure 3 for the alternative version.
Reprinted Url Of This Article:
http://www.seekic.com/circuit_diagram/Basic_Circuit/__12dB___Octave_Crossover_Network.html
Print this Page | Comments | Reading(3)
Code: