Published:2009/7/10 1:53:00 Author:May | From:SeekIC

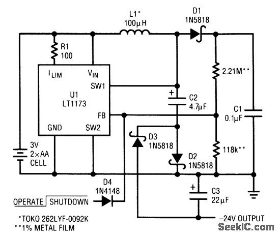
This circuit uses a Linear Technology LT1073 in a -24-V converter. The supply can be two AA cells (3 V) or 5 V. The circuit can deliver 7 mA.
Reprinted Url Of This Article:
http://www.seekic.com/circuit_diagram/Basic_Circuit/dc_dc_CONVERTER.html
Print this Page | Comments | Reading(3)
Code: