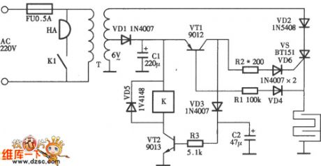
Published:2011/6/8 7:28:00 Author:chopper | Keyword: electronic, mouse trap | From:SeekIC

Reprinted Url Of This Article:
http://www.seekic.com/circuit_diagram/Basic_Circuit/electronic_mouse_trap_circuit.html
Print this Page | Comments | Reading(3)
Code: