Published:2009/7/13 4:24:00 Author:May | From:SeekIC

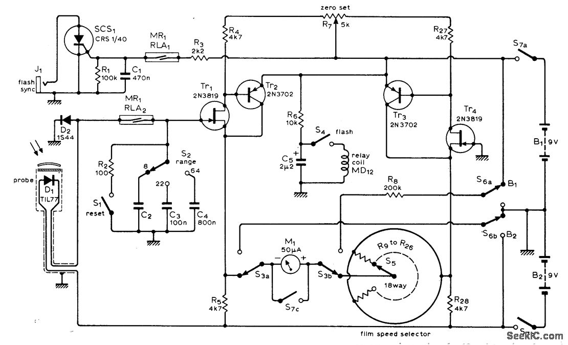
Used to measure light produced at subject position by electronic flashlamps prior to actual taking of picture.Meter is calibrated to read correct f-number setting of lens aperture. Three ranges are provided,from f/2 to f/64, while film speed selector covers films from ASA 12 to 650.Texas Instruments TIL77 photodiode is used as sensing element in probe. Article covers construction, operation, and calibration of meter in detail. Tablein article gives values for 18 resistors (one for each film speed) selected by S5. Examples are 20K for ASA 64 and 51K for ASA 25.-R. Lewis, Photographic Flashmeter, Wireless World,Aug.1974,p273-278.
Reprinted Url Of This Article:
http://www.seekic.com/circuit_diagram/Basic_Circuit/f_NUMBER_FLASHMETER.html
Print this Page | Comments | Reading(3)
Code: