Published:2011/7/8 3:22:00 Author:Fiona | Keyword: practical lithium battery, quick charger | From:SeekIC

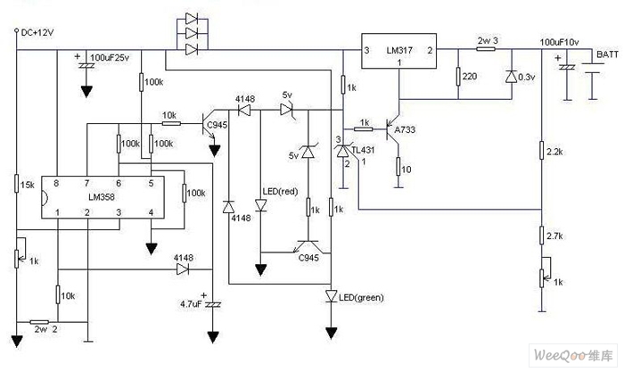
The circuit has a function of displaying the charging status.It is charging when the red light flashes and it will be full when the green light flashes, the green light means it is fully charged. As long as you have a 12V power supply, then do not replace the battery after completing the circuit, adjust the adjustable resistance at the lower right corner to make the battery output is 4.2V, and then adjust the adjustable resistance at the lower left corner to make the third pin of LM358 is 0.16V,and the charge current is 380mA, ultra-fast, three parallel diodes are used to step down and to prevent overheating LM317,and LM317 should add the heat sink, the transistor of the figure can be any type.
Reprinted Url Of This Article:
http://www.seekic.com/circuit_diagram/Basic_Circuit/practical_lithium_battery_quick_charger_circuit.html
Print this Page | Comments | Reading(3)
Code: