Published:2009/6/18 4:48:00 Author:May | From:SeekIC


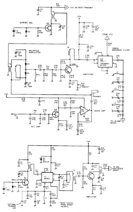
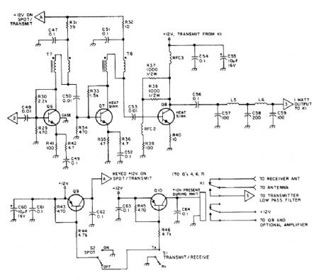
The three schematics represent three building blocks for a 10-meter SSB transmitter. Or these blocks can be used separately as circuit modules for other transmitters. The VFO board uses an FET transmittal oscillator, the VFO signal is mixed in an NE602 mixer and is amplified by Q2 to a level suf-ficient to drive an SBL-1 mixer in the transmit mixer stage (+7 to +10 dBm). In the balance mixer/modulator board, an 11-MHz crystal oscillator drives a diode balanced mixer. Audio for mod-ulation purposes is also fed to this mixer. The DSB signal feeds a 28-MHz BPR The 1-W amplifier board consists of a 3-stage amplifier and transmit/receive switching circuitry.
Reprinted Url Of This Article:
http://www.seekic.com/circuit_diagram/Communication_Circuit/10_M_DSB_QRP_TRANSMITTER_WITH_VFO.html
Print this Page | Comments | Reading(3)
Code: