Published:2009/6/29 2:40:00 Author:May | From:SeekIC

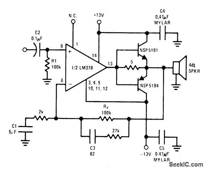
At signal input levels below 20 mW、National LM378 opamp suppliesload directly through 5-ohm resistor up to current peaks of about 100 mA。Above this level、booster transistors are biased on by load current through same resistor to increase output power, Transistors and opampmust have adequate heatsinks,-″Audio Hand-book″ National Semiconductor、Santa Clara、 CA,1977、p 442-4-43。
Reprinted Url Of This Article:
http://www.seekic.com/circuit_diagram/Communication_Circuit/12_W_WITH_BOOSTER_TRANSISTORS.html
Print this Page | Comments | Reading(3)
Code: