Published:2009/7/14 6:54:00 Author:May | From:SeekIC

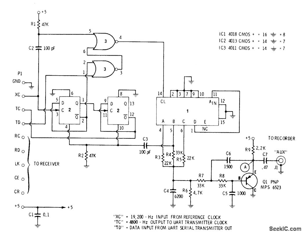
Permits recording of serial data on ordinary Iow-cost cassette tape recorders for bulk storage of data to be used later in microprocessor. Requires 19,200-Hz reference input to terminal XC from external clock. Feedback from sine-wave synthesizer IC1 to dividby-4 counter IC2 automatically synchronizes system so sine waves automatically switch just before zero crossing each time serial data changes from 1 to 0 or back again. Output consists of 16 half sine waves at 2400 Hz for mark or digital 1 and 8 half sine waves at 1200 Hz for space or digital 0, for feed to input of cassette recorder. Circuit eliminates errors commonly encountered when attempting to record square waves on tape with low-cost recorder.-D. Lancaster, TV Typewriter Cookbook, Howard W. Sams, Indianapolis, IN, 1976, p 167-171.
Reprinted Url Of This Article:
http://www.seekic.com/circuit_diagram/Communication_Circuit/300_BAUD_BIT_BOFFER_TRANSMITTER.html
Print this Page | Comments | Reading(3)
Code: