Published:2009/7/14 2:57:00 Author:May | From:SeekIC

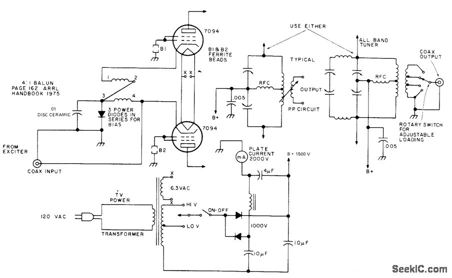
Grounded-grid linear push-pull power amplifier requires no neutralizing, uses balun for push-pull excitation, and can feed either one-band or all-band tuner for amateur radio bands. Balun is 8 turns of 72-ohm twin-line wound on Amidon 2-inch toroid core to give 4:1 ratio. Article covers construction and adjustment.-B Baird, Build This Inexpensive 400 Watt Amplifier, 73Magazine,Holiday issue 1976, p 22-23.
Reprinted Url Of This Article:
http://www.seekic.com/circuit_diagram/Communication_Circuit/400_W__PUSH_PULL.html
Print this Page | Comments | Reading(3)
Code: