Published:2009/7/8 22:24:00 Author:May | From:SeekIC

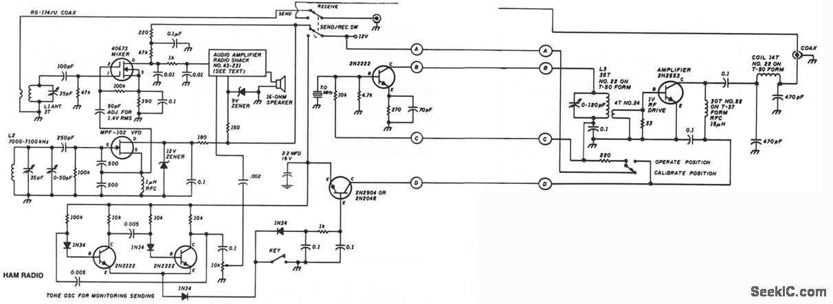
The unit consists of a direct conversion receiver and 1-W transmitter. The direct conversion receiver VFO is tuned just off frequency from the incoming signal. This difference in frequency produces a clean, strong, and solid audio tone signal. Detect the resonant frequency of the transmitter VFO by using the GDO as a field-strength meter.Because of the large capacitance in the Colpitts VFO, the tuning coil will have fewer turns than the mixer coil. Use the capacitance shown for the VFO gate to ground and to the coil. It will effect the fre-quency and output. You'll need 1.4-V rms on pin 2 of the mixer to get a good signal from the VFO. The 1000-Ω resistor and 0.01-μF capacitors act as an rf filter from the mixer output.
Reprinted Url Of This Article:
http://www.seekic.com/circuit_diagram/Communication_Circuit/40_W_CM_TRANSCEIVER.html
Print this Page | Comments | Reading(3)
Code: