Published:2009/6/18 5:06:00 Author:May | From:SeekIC

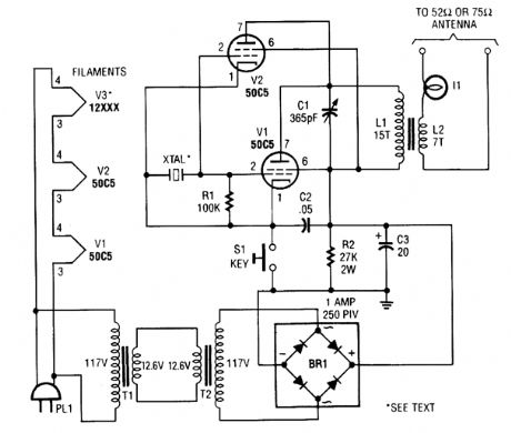
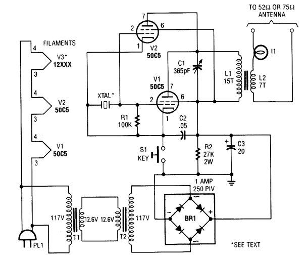
The vacuum tube is still alive and useful in some applications, as in this CW transmitter. The circuit was built in old-fashioned breadboard style on a wooden base. Old table radios are a good source of parts for this circuit. V3 is used as a ballast resistor-a 75-Ω, or 100-Ω 5-W resistor could be sub-stituted. L1 is 15 turns of hookup wire on a 7/8 form 2 long. L2 is 7 turns of the same wire. L2 is wound over L1. Be careful as up to 160 V is present on VI and V2.
Reprinted Url Of This Article:
http://www.seekic.com/circuit_diagram/Communication_Circuit/6_W_ECONOMY_MORSE_CODE_TRANSMITTER_FOR_7_MHz.html
Print this Page | Comments | Reading(3)
Code: