Published:2009/7/10 21:10:00 Author:May | From:SeekIC

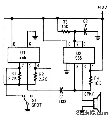
Pulsed sound is produced by this circuit. U1 is used as a bistable multivibrator, which acts as a contact debouncer for S1. C1 feeds a trigger pulse to U2, which feeds apulse to SPKR1, to piezo transducer.Values are shown for a pulse width of 110 μs.
Reprinted Url Of This Article:
http://www.seekic.com/circuit_diagram/Communication_Circuit/ACOUSTIC_SOUND_TRANSMITTER.html
Print this Page | Comments | Reading(3)
Code: