Published:2009/6/18 5:00:00 Author:May | From:SeekIC

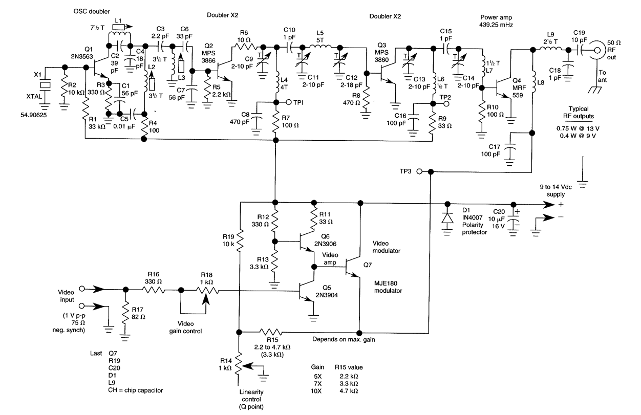
This low-power video transmitter is useful for R/C applications, surveillance, or amateur radio applications. Seven transistors are used in a crystal oscillator multiplier RF power amplifier chain, and a high-level video modulator. A 9-to 14-Vdc supply is required. Output is 0.4 to 1.2 W, depending on supply voltage. A complete kit of parts is available from North Country Radio, P.O.Box 53, Wykagyl Station, NewRochelle, NY 10804-00530
Reprinted Url Of This Article:
http://www.seekic.com/circuit_diagram/Communication_Circuit/ATV_JR_TRANSMITTER_440_MHz.html
Print this Page | Comments | Reading(3)
Code: