Published:2009/7/14 4:38:00 Author:May | From:SeekIC

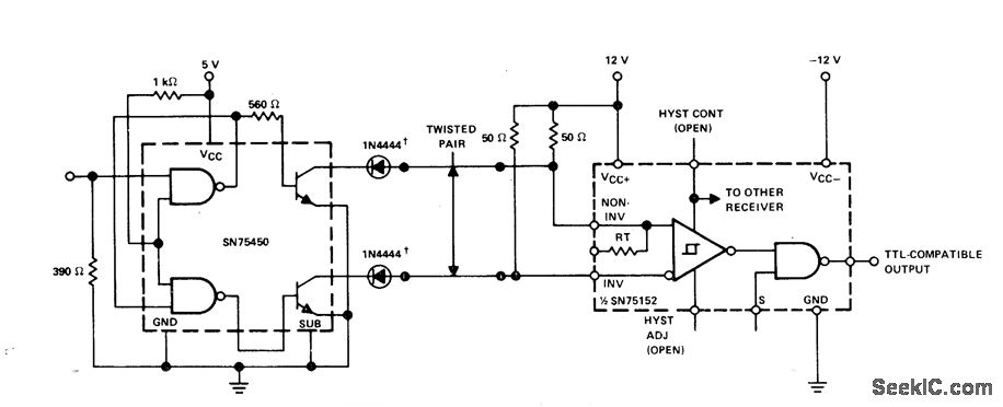
Transmits data at rates up to 0.5 MHz over twisted pair to Texas Instruments SN75152 dual-line receiver. Other section of receiver is identical and can handle additional twisted-pair input. Diodes in lines are required only for negative common-mode protection at driver outputs. System has high common-mode voltage capability. SN75450 is dual peripheral driver for high-current switching at high speeds.- The Linear and Interface Circuits Data Book for Design Engineers, Texas Instruments, Dallas, TX, 1973, p8-78.
Reprinted Url Of This Article:
http://www.seekic.com/circuit_diagram/Communication_Circuit/BALANCED_LIN_E_TRANSMISSION.html
Print this Page | Comments | Reading(3)
Code: