Published:2009/7/3 5:03:00 Author:May | From:SeekIC

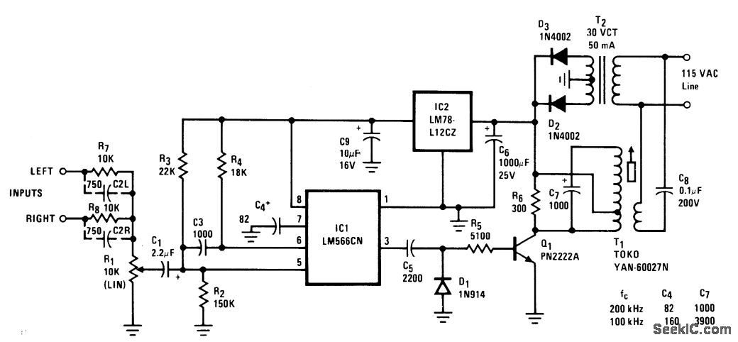
Used to convert audio program material into FM format for coupling to standard power Iines. Modulated FM signal can be detected at any other outlet on same side of distribution transformer, for demodulation and drive of loudspeaker.Input permits combining stereo signals for mono transmission to single remote Ioudspeaker. Uses National LM566CN VCO. Frequency response is 20-20,000 Hz, and total harmonic distortion is under O.5% With 120/240 V power lines, system operates equally well with receiver on either side of line. Transmitter input can be taken from monitor or tape output jack of audio system.-J. Sherwin, N. Sevastopoulos, and T. Regan, FM Remote Speaker System, National Semiconductor, Santa Clara, CA, 1975, AN-146.
Reprinted Url Of This Article:
http://www.seekic.com/circuit_diagram/Communication_Circuit/CARRIER_SYSTEM_TRANXMITTER.html
Print this Page | Comments | Reading(3)
Code: