Published:2009/7/14 4:41:00 Author:May | From:SeekIC

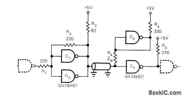
Uses two TTL gates of SN74H01 package to form either driver or receiver for transmitting data over RG59 or RG174 coax at rates exceeding 10 megabits per second, with distance increasing from 400 meters at 10 Mb/s to over 1000 meters at 100 kb/s for RG59 and lesser distances for RG174. Can also be used for twisted-pair lines but at lower data rates. Bias gate G3 exhibits low output impedance, for terminating channel load resistor R6.-R. W. Stewart, Two TTL Gates Drive Very Long Coax Lines, EDN Magazine, Oct, 1, 1972,p49.
Reprinted Url Of This Article:
http://www.seekic.com/circuit_diagram/Communication_Circuit/COAX_DRIVER_AND_RECEIVER.html
Print this Page | Comments | Reading(3)
Code: