Published:2009/7/15 2:08:00 Author:Jessie | From:SeekIC

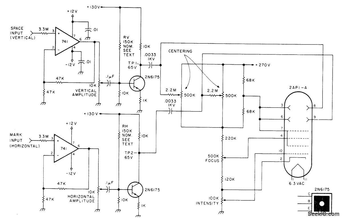
Crossed -ellipse display on CRT aids in tuning receiver to RTTY signal. Display shows at a glance if station is narrow or wide, or if other station is transmitting upside-down signals (mark and space frequencies reversed). Tuned for maximum amplitude of major axis of each ellipse; if transmitting station is wide or narrow, tune for equal amplitudes even though they are not maximized. Try different values of RV until T.P.1 voltage is 65 V, to center signal so it can swing equal amounts on either side Adjust RH similarly-R.R. Parry, RTTY CRT Tuning Indicator, 73 Magazine, Sept 1977, p 118-120.
Reprinted Url Of This Article:
http://www.seekic.com/circuit_diagram/Communication_Circuit/CRT_TUNING_INDI_CATOR.html
Print this Page | Comments | Reading(3)
Code: