Published:2009/6/19 1:37:00 Author:May | From:SeekIC

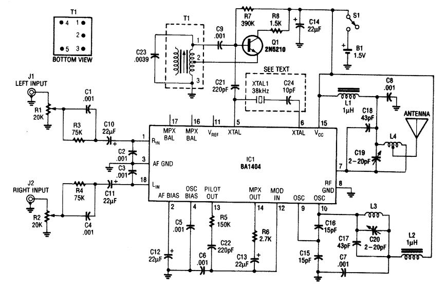
In this application, a BA1404 is used to generate an FM MPX baseband signal. This modulates a crystal oscillator (Q3) via a dual varactor series modulator. This transmitter can be to play CD audio on an existing FM auto radio.
Reprinted Url Of This Article:
http://www.seekic.com/circuit_diagram/Communication_Circuit/CRYSTAL_CONTROLLED_FM_STEREO_TRANSMITTER.html
Print this Page | Comments | Reading(3)
Code: