Published:2009/7/15 21:57:00 Author:Jessie | From:SeekIC

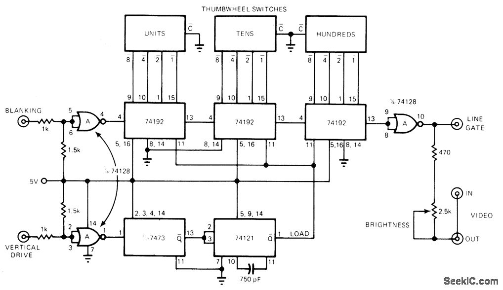
Three thumbwheel switches connected in binary mode control three 74192 counters、for selection of any desired line up to 999 in television field. Line-gate pulse injects into looped-through video for brightening selected line to make it visible on display. Circuit can also be used to determine exact number of active lines in each television field,Article describes operation in detail-H F,Stearns、Build a Thumb-wheel-Switched Television Line Selector, EDN Magazine, June 20,1976, p 124,
Reprinted Url Of This Article:
http://www.seekic.com/circuit_diagram/Communication_Circuit/DIGITAL_LINE_SELECTING_SWITCHES.html
Print this Page | Comments | Reading(3)
Code: