Published:2009/6/19 4:12:00 Author:May | From:SeekIC

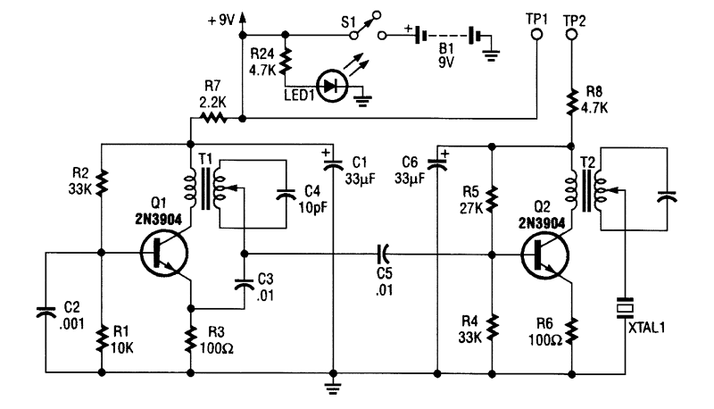
The 2.25-MHz oscillator Q1 drives amplifier Q2 and XTAL1, an ultrasonic transducer. The trans-ducer is a lead zirconate-titanate type. Taps on T1 and T2 provide low-impedance drive points.
Reprinted Url Of This Article:
http://www.seekic.com/circuit_diagram/Communication_Circuit/DOPPLER_ULTRASOUND_TRANSMITTER.html
Print this Page | Comments | Reading(3)
Code: