Published:2009/6/19 4:17:00 Author:May | From:SeekIC

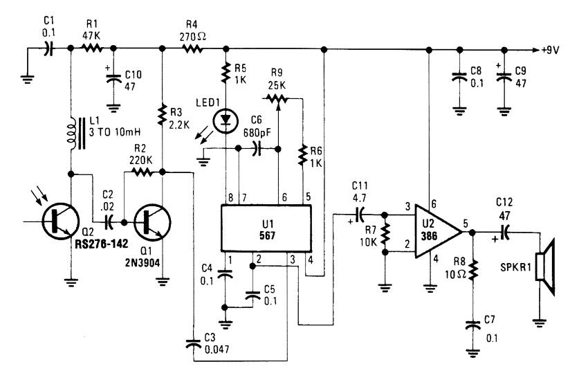
Modulated IR energy strikes Q2, a phototransistor. Q1 is a tunde amplifier,and feeds PLL detector U1.U2 is an audio amplifier that drives a speaker.
Reprinted Url Of This Article:
http://www.seekic.com/circuit_diagram/Communication_Circuit/FM_INFRARED_RECEIVER_FOR_AUDIO_RECEPTION.html
Print this Page | Comments | Reading(3)
Code: