Published:2009/6/28 23:30:00 Author:May | From:SeekIC

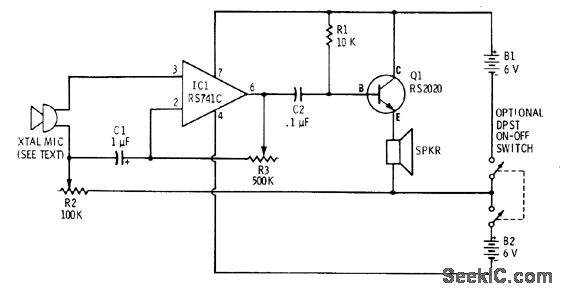
High Inputimpedance of RS741C opamp permits use withany general-purpose crystal microphone R2 is volume control,and R3 controls gain and frequency response of IC Power transistor stagedrives loudspeaker directly without outputtransformer、-F M、Mims,″Integrated Circuit Proiects、vol,6、″Radio Shack,Fort Worth,TX,'1977 p 79-88
Reprinted Url Of This Article:
http://www.seekic.com/circuit_diagram/Communication_Circuit/HIGH_GAIN_IC_WITH_TRANSISTOR.html
Print this Page | Comments | Reading(3)
Code: