Published:2009/6/18 2:32:00 Author:May | From:SeekIC



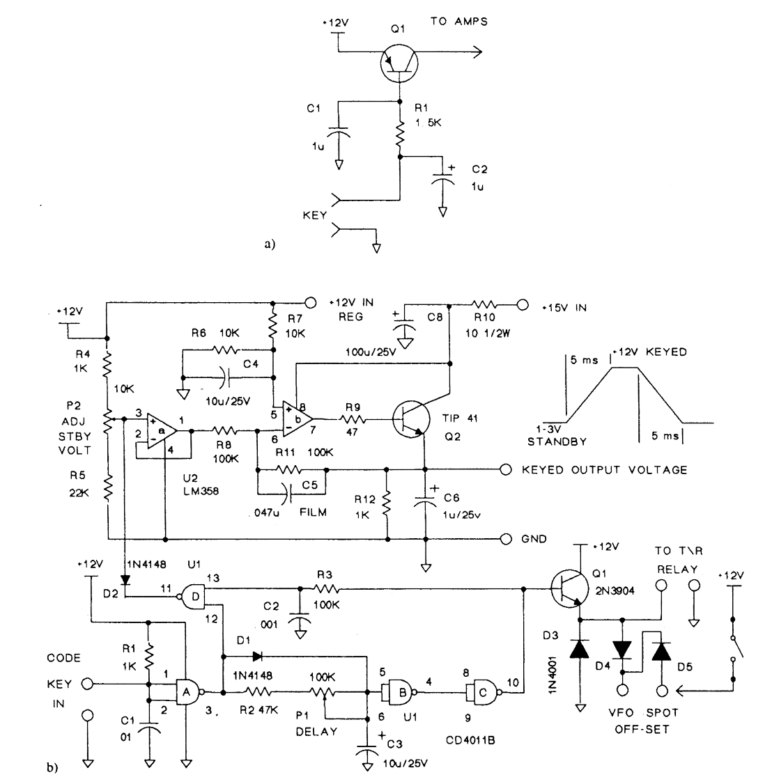
Typical (A) QRP keying circuit; (B) Improved QRP keying circuit with CMOS T/R keying control.Op amp U2b is a basic inverting amplifier with a gain of one. The capacitor C5 across the feedback resistor R11 makes it an integrator. The RC time constant of Rll and C5 determine the ramp time.The values shown will produce a 5-ms ramp. Use a good-quality capacitor for C5, such as a mylar or polypropylene type. A power transistor is placed inside the feedback loop so that the circuit can sup-ply several hundred milliamperes of current. Control P2 sets the stand-by output voltage as seen atthe emitter of Q1. U2a buffers the voltage from P2. This isolates the pot from the input of the inte-grator. With the key up, adjust the pot until you just start to see an output from your transmitter, then back it off a little. Typically, this will be between 2 and 4 V. Your output signal will now have the proper 5-ms leading and falling edges and there will be no delay between key closure and the start of the output signal.You must supply the op amp and collector of Q2 with at least 15 V to produce a full 12-V output on the emitter.Parts listR1,R4,R12 1kΩ1/4W C1 0.01μFdiskR2 47 kΩ1/4W C2 0.001μf' diskR3, R8, R11 100 kΩ C3, C4 10μF, 25VelectrolyticR6, R7 22 kΩC5 0.047μF poly-film typeR9 47Ω C6 1μF, 25 V electrolyticR10 10Ω C7 SkippedP1100 kΩ or 500 kQ trimpot C8 100 pF, 26 \I electrolyticP210 kΩ trimpot D1, D2 1N4148 diodeD3, D4, D5 1N4001 1-A diodeQ1 2N3904 NPNQ2 Tip 41-to-220 NPNU1 4011B CM0S NAND gatesU2 LM358 dual op amp
Reprinted Url Of This Article:
http://www.seekic.com/circuit_diagram/Communication_Circuit/IMPROVED_CW_TRANSMITTER_KEYING_CIRCUIT.html
Print this Page | Comments | Reading(3)
Code: