Published:2009/6/24 21:30:00 Author:Jessie | From:SeekIC

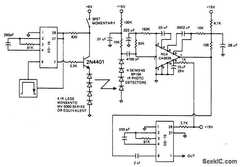
The circuit is designed to operate at 25 kHz. The data stream turns the 2N4401 hard on or off depending upon the coded state. This in turn switches the series infrared LEDs on and off. The receiver circuit consists of a three stage amplifier with photo diodes arrayed for maximum coverage of the reception area. The range of this set-up should be about 10 meters.
Reprinted Url Of This Article:
http://www.seekic.com/circuit_diagram/Communication_Circuit/IR_REMOTE_CONTROL_TRANSMITTER/RECEIVER.html
Print this Page | Comments | Reading(3)
Code: