Published:2013/4/1 3:18:00 Author:Ecco | Keyword: Intercommunication-intercom | From:SeekIC

Reprinted Url Of This Article:
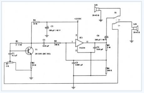
http://www.seekic.com/circuit_diagram/Communication_Circuit/Intercommunication_intercom_electronic_circuit_diagram.html
Print this Page | Comments | Reading(3)
Code: