Published:2009/7/14 11:54:00 Author:May | From:SeekIC

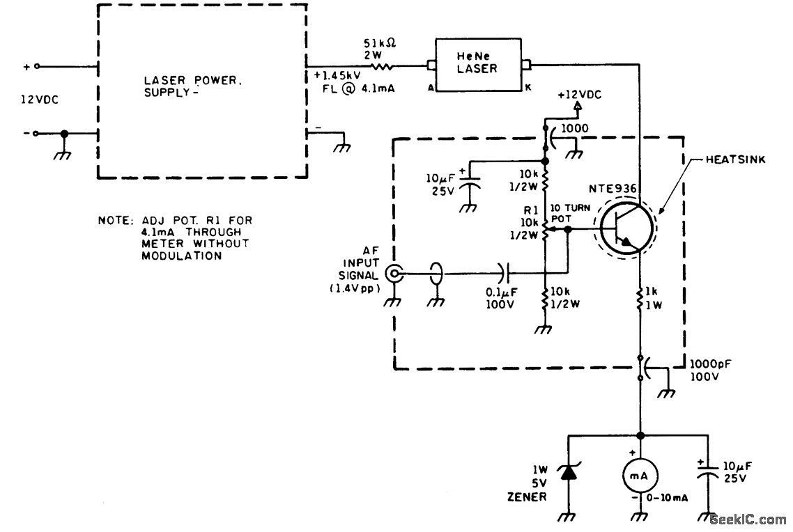
A current modulator is connected to the cathode of the laser. The quiescent current is set at 4.1 mA, and the modulating sigpal is set to vary the current only by ±0.7 mA. A well-protected and by-passed 0- to 10-mA meter is used in the ground leg to set and monitor the laser's quiescent operating current. A 51-kΩ, 2-W ballast resistor close to the anode lead of the laser stabilizes the discharge. The voltage across the sustaining supply should be 1.45 kV dc at full load. Remember that the subcarrier frequency must be no greater than 200 kHz, and that the peak-to-peak signal voltage into the modulator must not exceed 1.4 V p-p. (There are any number of ICs that operate as voltage controlled oscillators to produce the FM subcarrier.)
Reprinted Url Of This Article:
http://www.seekic.com/circuit_diagram/Communication_Circuit/LASER_TRANSMITTER_.html
Print this Page | Comments | Reading(3)
Code: