Published:2009/6/24 21:26:00 Author:Jessie | From:SeekIC

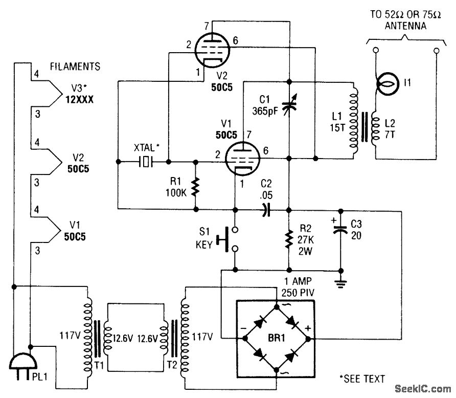
L1 and L2 are wound on a 7/8 diameter form. L1 is 15 turns #22 plastic-covered wire, and L2 is 7 turns #22 plastic-covered wire.
Reprinted Url Of This Article:
http://www.seekic.com/circuit_diagram/Communication_Circuit/LOW_COST_6_W,40_M_CW_TRANSMITTER.html
Print this Page | Comments | Reading(3)
Code: