Published:2009/7/6 23:21:00 Author:May | From:SeekIC

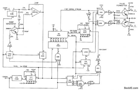
Modern pulse-code modulator can be used for experimentation above lowest legal frequency of 2.3 61ih, such as for satellite and moonbounce communication. Single voice channel is en-coded by using CMOS technology having low power consumption, good noise immunity, and moderate cost. Audio is sampled 10,000 times per second for conversion to 7-pulse code plus synchronizing bit, for 123 levels of encoding frequencies up to 5 kHz, When 10-kHz sampling spike (derived from external 1.28-MHz oscillator by frequency divider U10 and mono U11) arrives at pin 13 of transmission gate U1, AF voltage of pin 1 appears at pin 2.470-pF capacitor charges to this voltage and holds charge until next sample. This voltage is compared by U2 to linear ramp started by Q1 at sampling instant. When ramp voltage exceeds sampled voltage, U2 triggers, setting flip-flop U3 and resetting ramp generator to -5 V. Atsame time, binary counter U9 is stopped by reset flip-flop U15A, and binary equivalent of sample appears at pins 3, 4, 5, 6, 9, 11, and 12 of U9. Remainder of circuit converts bits to serial form for transmission. Article explains circuit operation in detail and gives corresponding decoder circuit for receiver.-V. Biancomano, A Prototype Pulse-Code Modulation System QST, Jan. 1977, p 24.-29.
Reprinted Url Of This Article:
http://www.seekic.com/circuit_diagram/Communication_Circuit/PCM_FOR_MICROWAVE_TRANSMITTER.html
Print this Page | Comments | Reading(3)
Code: