Published:2009/6/22 22:29:00 Author:May | From:SeekIC

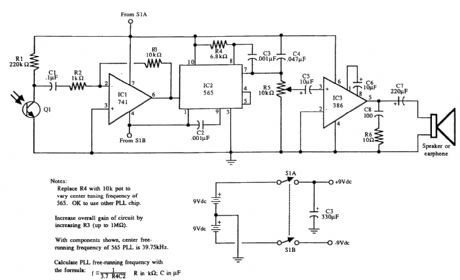
Circuit schematics for the 555-based PLL laser light PFM receiver. Although R4 is shown as a resistor, you might want to sub-stitute it with a 10-kΩ precision potentiometer so that you can dial in the center frequency of the transmitter. Experiment with the value of C1 for the best high-frequency response. Notice that circuit is functionally identical to the laser light detector/receiver shown in the figure, but with the addition of the 565.
Reprinted Url Of This Article:
http://www.seekic.com/circuit_diagram/Communication_Circuit/PLL_IR_LASER_LIGHT_RECEIVER.html
Print this Page | Comments | Reading(3)
Code: