Published:2009/7/8 4:31:00 Author:May | From:SeekIC

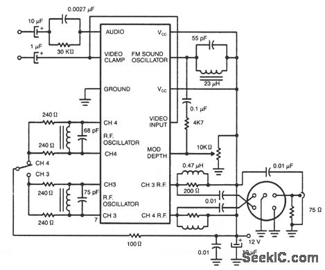
Two IC rf modulators convert a suitable baseband video and audio signal up to a low VHF modulated carrier-Channel 2 through 6 in the U.S., and 1 through 3 in Japan-the LM1889 and the LM2889. Both ICs are identical regarding the rf modulation function, including pin outs, and can provide either of two rf carriers with dc switch selection of the desired carrier frequency. The LM1889 includes a crystal-controlled chroma subcarrier oscillator and balanced modulator for encoding R through Y or U and V color difference signals. A sound intercarrier frequency lc oscillator is modulated using an external vatactor diode. The LM2889 replaces the chroma subcarrier function of the LM1889 with a video dc restoration clamp and an internal frequency-modulated sound intercarrier oscillator.
Reprinted Url Of This Article:
http://www.seekic.com/circuit_diagram/Communication_Circuit/RF_MODULATOR.html
Print this Page | Comments | Reading(3)
Code: