Published:2009/6/22 23:38:00 Author:Jessie | From:SeekIC

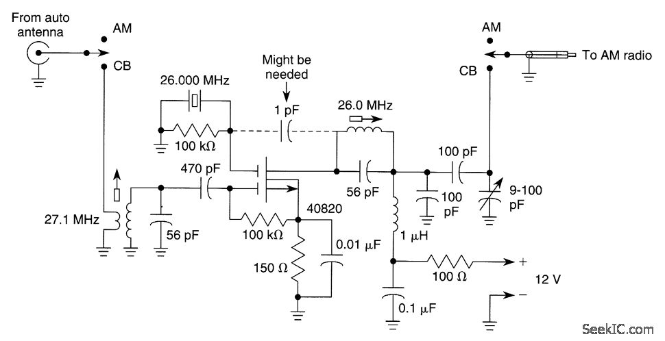
Designed for CB reception, this crystal-controlled converter uses one 40820 dual-gate MOSFET. The circuit will work with any crystal either 3rd overtone or fundamental, over 1 to 50 MHz.
Reprinted Url Of This Article:
http://www.seekic.com/circuit_diagram/Communication_Circuit/SIMPLE_HF_RECEIVE_CONVERTER.html
Print this Page | Comments | Reading(3)
Code: