Published:2009/6/19 4:23:00 Author:May | From:SeekIC

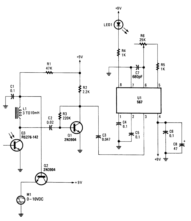
Phototransistor Q3 acts as a sensor that detects modulated IR energy. Q1 is an amplifier and U1 is a tone decoder. LED1 lights on reception of an IR signal with proper tone modulation.
Reprinted Url Of This Article:
http://www.seekic.com/circuit_diagram/Communication_Circuit/SINGLE_TONE_INFRARED_RECEIVER.html
Print this Page | Comments | Reading(3)
Code: