Published:2009/7/8 23:49:00 Author:May | From:SeekIC



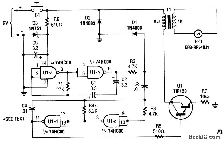
This oscillator-driver produces a deafening sound of about 3 kHz, modulated with a 10-Hz arble.BZ1 is a Matsushita EFB-RP34BZ. U1A and B generate the 10-Hz waveform that modulates the 3-kHz tone that is generated by U1C and D.Q1 drives the transducer through a 8-Ω:1-KΩ transformer. R4 might require slight changes ( ±1 kΩ) to optimize sound intensity.Warning: Could cause hearing loss if improperly used.
Reprinted Url Of This Article:
http://www.seekic.com/circuit_diagram/Communication_Circuit/SONIC_DEFENDER.html
Print this Page | Comments | Reading(3)
Code: