Published:2009/7/15 4:32:00 Author:Jessie | From:SeekIC

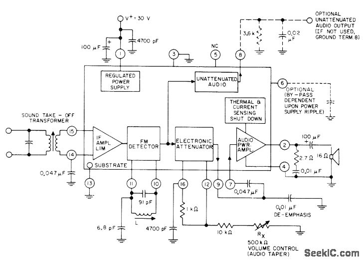
RCA CA3134 combines sound IF and audio output stages in single IC for use in TV receivers. Input is taken from sound IF output of receiver. Provides electronic volume control with improved taper. Alternate circuit shown provides unattenuated audio output.- Linear Integrated Circuits and MOS/ FETTs, RCA Solid State Division, Somenrville, NJ, 1977, p 368.
Reprinted Url Of This Article:
http://www.seekic.com/circuit_diagram/Communication_Circuit/SOUND_SUBSYSTEM.html
Print this Page | Comments | Reading(3)
Code: