Published:2009/7/14 4:54:00 Author:May | From:SeekIC

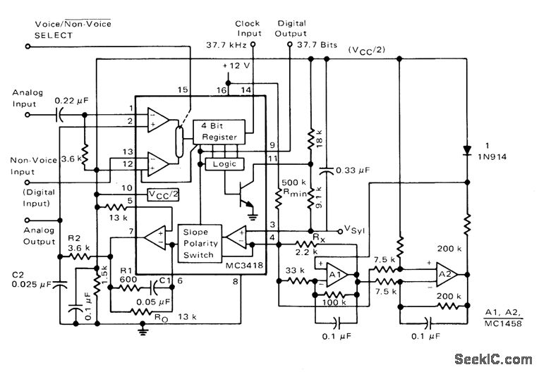
Uses Motorola MC3418 continuously variable slope delta modulator-demodulator IC to give over 50 dB of dynamic range for 1-kHz test at 37.7K bit rate. At this rate, 40 voice channels can be multiplexed on standard 1.544-megabit telephone carrier facility. IC includes active companding control and double integration for improved performance in encoding and decoding digital speech. Opamp types are not critical.- Continuously Variable Slope Delta Modulator/ Demodulator, Motorola, Phoenix, AZ, 1978, DS 9488.
Reprinted Url Of This Article:
http://www.seekic.com/circuit_diagram/Communication_Circuit/TELEPHONE_QUALITY_CODER_DECODER.html
Print this Page | Comments | Reading(3)
Code: