Published:2009/6/24 21:35:00 Author:May | From:SeekIC

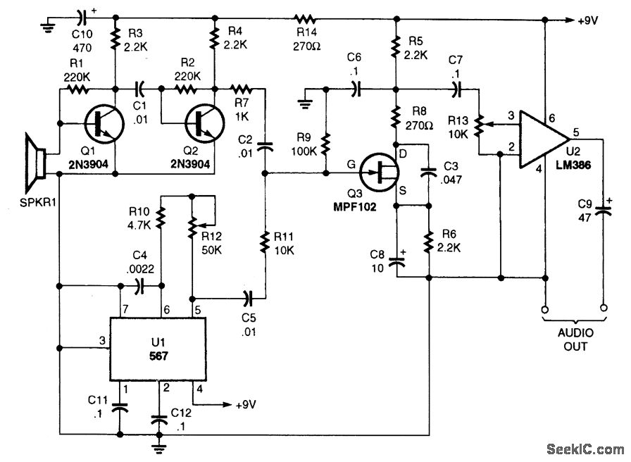
You won't be disappointed with the performance of this sensitive ultrasonic receiver. It can let you listen to bugs, bats, engines, and virtually any other source of ultrasonic sounds. This circuit uses a piezo tweeter as an ultrasonic microphone, amplifier stages Q1, Q2, and an LO using a 567IC. Q3 is a mixer that heterodynes the ultrasonic sounds down to the audible range. U2 is an amplifier that will drive a pair of headphones.
Reprinted Url Of This Article:
http://www.seekic.com/circuit_diagram/Communication_Circuit/ULTRASONIC_SOUND_RECEIVER.html
Print this Page | Comments | Reading(3)
Code: