Published:2009/6/24 3:38:00 Author:Jessie | From:SeekIC


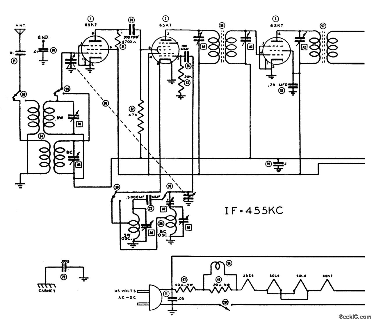
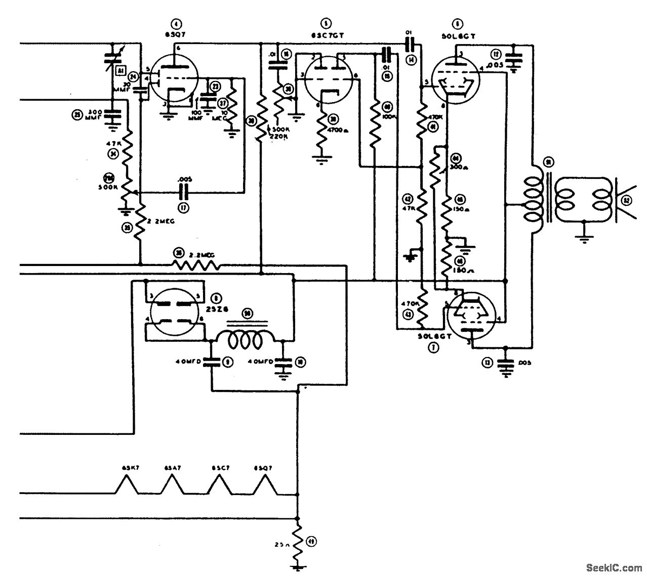
This circuit was used in a World War II vintage AM/SW(6 to 18 MHz)recelver and shows typical circuits used in recelvers at that time.
Reprinted Url Of This Article:
http://www.seekic.com/circuit_diagram/Communication_Circuit/ac/dc_VACUUM_TUBE_AM_AND_SHORTWAVE_RECEIVER.html
Print this Page | Comments | Reading(3)
Code: